必威西汉姆联

通知公告

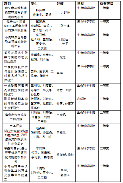
2021年公司老员工生命科学竞赛获奖名单公示

    2021-10-26 14:54:09 来源:必威西汉姆联          浏览数:0

公示时间:2021.10.26-11.1

 

 

地址: 邮编:266109 版权所有:中国·必威(西汉姆联)官方网站-betwayspo
联系电话:
鲁ICP备13028537号-5 鲁公网安备 37021402000104号
青岛市互联网违法信息举报中心